MikroTik Cloud Router Switch CRS354-48G-4S+2Q+RM CRS354-48P-4S+2Q+RM
MikroTik Cloud Router Switch CRS354-48G-4S+2Q+RM CRS354-48P-4S+2Q+RM
| Výrobca |
Mikrotik |
|
|---|---|---|
| Kód | ITK802908 | |
| Part No. | CRS354-48P-4S+2Q+RM | |
| Dostupnosť po pobočkách |
|
|
| DPH | 23% | |
| Vaša cena s DPH |
887.75 €
bez DPH 721.75 €
|
|
| Vaša cena bez DPH | ||
| Garancia ceny | Našli ste inde na internete nižšiu cenu? Informujte nás! | |
|
|
||
| Objednať |
|
|
Záruka koncový zákazník: 2 Roky
Záruka firma: 2 Roky
Výrobca:
Kód: ITK802908
Part No.: CRS354-48P-4S+2Q+RM
Záruka firma: 2 Roky
Výrobca:
Mikrotik
Kód: ITK802908
Part No.: CRS354-48P-4S+2Q+RM
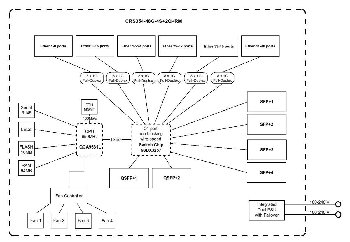
MikroTik Cloud Router Switch CRS354-48P-4S+2Q+RM je výbavou nadupaný switch s 2x QSFP+, 4x SFP+, 48x Gigabitových ethernetů a jedním 10/100Mbps metalickým portem určený pouze pro management. Switch tak poskytuje celkovou propustnost 168 Gbps a přepínací
MikroTik Cloud Router Switch CRS354-48G-4S+2Q+RM CRS354-48P-4S+2Q+RM
Obchod si vyhradzuje právo na zmenu ceny až po potvrdenie objednávky. Obrázok má len ilustračný charakter.
Diskusia (0)
Poslať info
- +Akcia
- +JARNÉ POMÔCKY
- +PC, NOTEBOOKY
- +MOBILY, TABLETY, HODINKY
- +PC KOMPONENTY
- +PERIFÉRIE
- +HERNÁ ZÓNA
- +ČIERNA TECHNIKA
- +MALÁ BIELA TECHNIKA
- +VEĽKÁ BIELA TECHNIKA
- +SOFTWARE, E-KNIHY
- +MICROSOFT SOFTVÉR
- +ŠPORT, ZDRAVIE
- +ZÁHRADA, HOBBY
- +NÁBYTOK
- +FOTOVOLTAIKA
Naposledy navštívené
| Kód | Názov produktu | Vaša cena |
|---|
























Podrobnosti o produkte
Popis produktu:
Typ produktu:Integrované jednotky; Počel LAN portov:13 a více; Úroveň licencie:L5; Vlastnosti:Gigabitový ethernet, SFP slot
Obchodníci